跳到主要內容區
您的瀏覽器不支援JavaScript功能,若網頁功能無法正常使用時,請開啟瀏覽器JavaScript狀態
國立臺北教育大學秘書室
National Taipei University of Education
Office of the Secretariat
MENU
搜索
漢堡鈕選單
校首頁
校長室
副校長室
校友中心
秘書室
English
漢堡鈕選單
最新消息
本校簡介
成員暨工作職掌
檔案下載
法令規章
行政會議
校務會議
會議室605
首頁
性別平等教育委員會最新消息
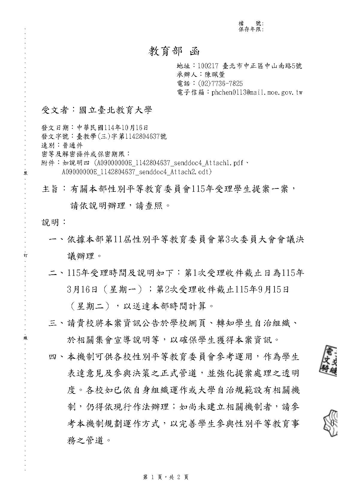
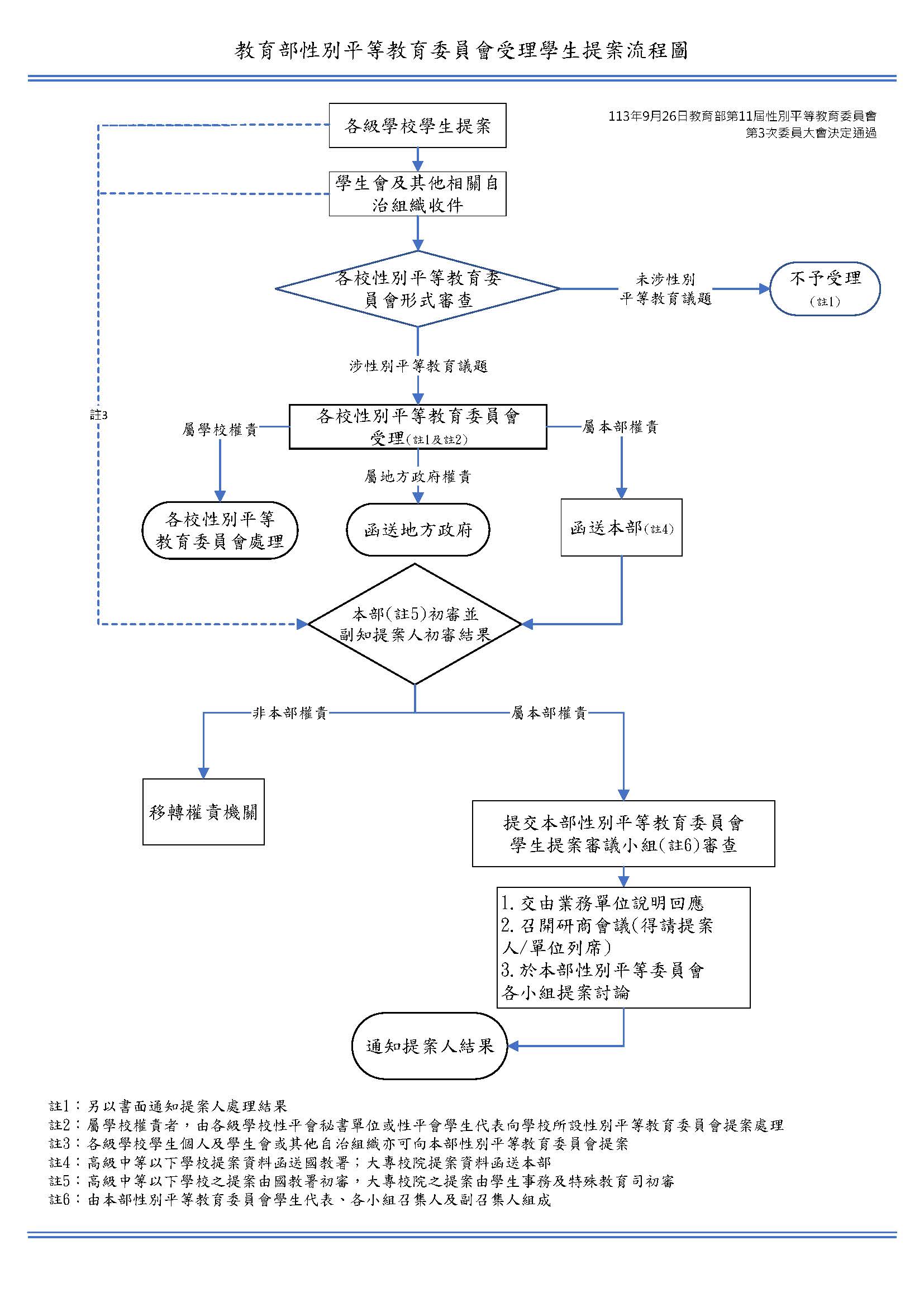
教育部性別平等教育委員會115年受理學生提案相關規定
瀏覽數:
友善列印
Close (Esc)
Share
Toggle fullscreen
Zoom in/out
Previous (arrow left)
Next (arrow right)